匈牙利一步到位永居项目和25万欧元基金黄金签证项目官方授权机构

  • 欧德集团
  • 最新资讯
  • 国债移民
  • 匈牙利永居
  • 匈牙利黄金签证中心
  • 欧德房产
  • 欧德教育
  • 注册公司
  • 收费咨询
  • 联系我们
  • …  
    • 欧德集团
    • 最新资讯
    • 国债移民
    • 匈牙利永居
    • 匈牙利黄金签证中心
    • 欧德房产
    • 欧德教育
    • 注册公司
    • 收费咨询
    • 联系我们

匈牙利一步到位永居项目和25万欧元基金黄金签证项目官方授权机构

  • 欧德集团
  • 最新资讯
  • 国债移民
  • 匈牙利永居
  • 匈牙利黄金签证中心
  • 欧德房产
  • 欧德教育
  • 注册公司
  • 收费咨询
  • 联系我们
  • …  
    • 欧德集团
    • 最新资讯
    • 国债移民
    • 匈牙利永居
    • 匈牙利黄金签证中心
    • 欧德房产
    • 欧德教育
    • 注册公司
    • 收费咨询
    • 联系我们

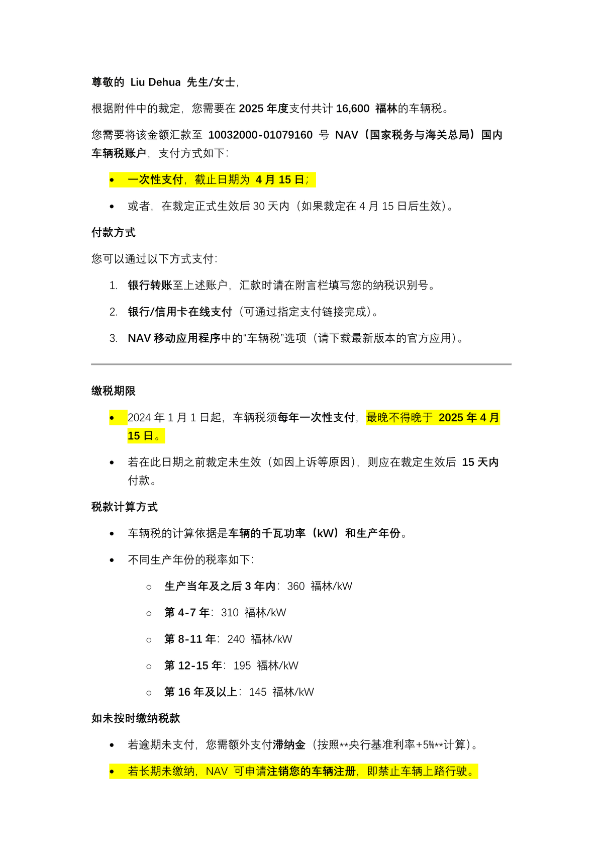
匈牙利2025年车辆税必须在4月15日前支付

逾期支付会被罚款甚至注销车辆

在匈牙利有车子的朋友请注意查看自己的政府客户门户Ügyfélkapu信箱,如果没有政府客户门户的,请注意查看自己家里的信箱。如果还是没有,应该在4月15日前去税务查询。

2025年的车辆税必须在4月15日前缴纳。该交税通知和翻译请查看这两个图片。

Section image
Section image

上一篇
匈牙利人口减少,房价却大幅上涨
下一篇
匈牙利特殊贡献永居项目重磅重启
 回到网站
Cookie的使用
我们使用cookie来改善浏览体验、保证安全性和数据收集。一旦点击接受,就表示你接受这些用于广告和分析的cookie。你可以随时更改你的cookie设置。 了解更多
全部接受
设置
全部拒绝
Cookie设置
必要的Cookies
这些cookies支持诸如安全性、网络管理和可访问性等核心功能。这些cookies无法关闭。
分析性Cookies
这些cookies帮助我们更好地了解访问者与我们网站的互动情况,并帮助我们发现错误。
首选项Cookies
这些cookies允许网站记住你的选择,以提供更好的功能和个性化支持。
保存